To Know More About Related Course
Kindly
The Each Course Button

Courses
Placement record

Courses
Placement records

Courses
Placement records

Courses
Placement records

Courses
Placement records

Courses
Placement records

Courses
Placement records

Courses
Placement records
Message From Principal
At IIFA, the Department of Human Resources commence into a comprehensive process to develop and re-invent ourselves and also to emphasize professionalism, responsibility and accountability. We IIFA Multimedia, No.1 Design College in Bangalore completely defined by our core values of Excellence, Innovation, Sustainability, Integrity and Leadership. IIFA focus in hiring, retaining and developing a group of talented and peculiar individuals to create a welcoming work environment. And we always believe that trustworthy and happy employees are generative employees and are better able to execute the mission of IIFA. Through IIFA’s International Placement cell, the human resource department also helps student with placement assistance by providing Students Internship, Project, Soft skills training, Aptitude training and etc. Also continuous Encouragement has been given to lecturers to help students in acquiring knowledge, also in gaining higher and specialized qualifications in an effective way. At the nutshell, IIFA is acclaimed as a center of academic excellence for design and management studies. I heartily welcome aspiring youths to join IIFA to realize their ambition objectives and achieve higher goals through excellent education.
Placements-2024
Animation Placements-2023
Interior Placements-2023
PLACEMENT CALENDER -2024
SL.No
IIFA Campus
Placement 2024 Schedule
UG
PG
1
Bangalore
22,24,26 of May 2024
12,14,15 of June 2024
2
Coimbatore
29,30,31 of May 2024
05,07,09 of June 2024
3
Mangalore
18th & 19th of May 2024
19,20,21 of June 2024
4
Vizag
25th of May 2024
20th June 2024
5
Vishakapatnam
1st of June 2024
27th June 2024
PLACEMENT RECORDS
STUDENT NAME
DESIGNATION
COMPANY NAME
GAME DESIGNING AND DEVELOPMENT COURSE PLACEMENT RECORDS
Anuva Koppal
Game Developer
HM Lesiuer
Swaroop Mukherjee
Game Developer
HM Lesiuer
Dakshit Krishna
Game Developer
HM Lesiuer
Sourabh
Animator
Dopamine
Tarun hirematt
Web Designer
Monrow
Arpan Singh
Game Developer
HM Lesiuer
Rajshekar
Animator
Dash Animation Studio
Ria
Animator
TOEI Animation
Thushar
Animator
Alstom
Mounish
Animator
Alstom
Anil
Animator
LIBISOFT
Guneet Chawla
3D Modeler
Cognizant
Ashu Agarwal
Animator
Ogilvy & Marther
Arnab Chanda
Animation Director
BNP PARIBAS
Anoohya
3D Visualizer
PRADA
Anjali
Design Engineer
GUESS
Gayathri
3D Modeler
Miracle Services
Mubinshad
Animator
Perfect Interior Design
Vasudha
Animator
Alston
Ankit
Web Designer
Cognizant
Rohini Pradhan
Animator
3M
Sweety Mahato
Animator
Alston
Dileep
Graphic Designer
Hermes
Akshay Kambar
Web Designer
Cognizant
Vandya Hiremath
Graphic Designer
Bend
Chinmaya
Graphic Designer
Accenture
Chandraharan
Animator
3M
Angurhuman
Cartoonist
Balcoon
Padmini
Layout Artist
Dash Animation
Surya
Animation
Coursera
Narayan
Game Audi Engineer
Busibud Solutions Pvt Ltd.
Seema
Game Programmer
Neefamix
Sayan
Game Artist
Microsoft
Shaym
Creative Game Designer
Fisav India Pvt Ltd
Kritika
QA Game Tester
Moonraft Innovation Labs
Vaishali
Game System Designer
Sivlin Software Service Pvt. Ltd.
Tarun
Technical Designers
Multi Recruit
Asha
User Interface Designer
Superset
Vikrant
Creative Director
Rolls Royee
Shardha
Content Designer
Tata Group
Ankit
3D Modeling
Varite India Pvt. Ltd
Rishab
Digital Painting
Node Technologies
Siddharth
Game Development
Wizely
Vidhi
Visual Effect
Healthifyme
Samhita
Chief Information Officer
Trendence Analysties Solution Pvt. Ltd
Anurag
Computer Programmer
Game Berry Labs
Monisha
IT Manager
Lenskart
Riya
IT Project Manager
Bosch Group
Santosh
IT Security Specialist
IBM
Vanshika
Network Administrator
Tredence
Ramya
Network Architect
Affariral
Jayesh
Web Developer
Amazon Web Services
Nitushree
Roboties Engineer
BICSom
Gurucharan
User Interface Developer
Dream & Magic Media
Lokesh
Game System Designer
Edrouka
Girish
Game Artist
Multi Recruit
Gopal
Creative Game Designer
Superset
Pankaj
QA Game Tester
Rolls Royee
Sanjay
Game System Designer
Tata Group
Diya
Technical Designers
Varite India Pvt. Ltd
Pallavi
User Interface Designer
Node Technologies
Prachi
Creative Director
Wizely
Deeksha
Content Designer
Healthifyme
Aditya Patel
3 D Modeling
Trendence Analysties Solution Pvt Ltd
Vanishree
Visual Effect
Game Berry Labs
Varun
Chief Information Officer
Coursera
Arpitha
Computer Programmer
Busibud Solutions Pvt Ltd
Vishnu
IT Manager
Neefamix
Tanvi
IT Project Manager
Microsoft
ANIMATION COURSE PLACEMENT RECORDS
Sudarshan Pandey
Graphic Designer
PRADA
Vargees
Animator
Animation Galaxy
Vinod
Animator
Dash Animation Studio
R.N.Ranjitha
Animator
TOEI Animation
Dixit
Sudok Animator
Techicolor
Mukesh
Animator
Animation
Sarvana
Graphic Designer
Animation[Picture Company]
Shubham
Graphic Designer
Animation[Animation Studio]
Swarna Mitra
Animator
Alstom
Vibha
Animator
LIBISOFT
Sumikha
3D Modeler
Cognizant
Diganth
Animator
Ogilvy & Marther
Abhinav
Cartoonist
Kenzo
Pavan Malnad
Animation Director
BNP PARIBAS
Veerandher Gupta
3D Visualizer
PRADA
Sukdeep
Design Engineer
GUESS
Sanvi
3D Modeler
Miracle Services
Gupta
Animator
Perfect Interior Design
Kurum
Site Supervisor
Gap INC
Pooja Karanth
Supervisor
Optimistic Designs
Shiv Kumar
Gour Animator
Kenzo
Sweety Mahato
Animator
Alston
Dileep
Graphic Designer
Hermes
Akshay Kambar
Web Designer
Cognizant
Vandya Hiremath
Graphic Designer
Bend
Chinmaya
Graphic Designer
Accenture
Chandraharan
Animator
3M
Angurhuman
Cartoonist
Balcoon
Padmini
Layout Artist
Dash Animation
Chahna
Video Editor
CGM Media
Akash
Domestic Art Advertiser
ShowTime
Abhaya
Animator
Groove
Reena
Animator
3M
Ankit
3D Modler
Big Wing
Chaitra Irani
Retail Designer
Allen solly
Nanda kishore
Ligithing Designer
ShowTime
Rohini Pradhan
Designer
Media Craft
Bharat
App Designer
Ellipse Studios
INTERIOR DESIGNING COURSE PLACEMENT RECORDS
Harish
Junior Interior Designer
VEVA
Alekhya
Interior Designer
LGM Interiors
Bishali
Interior Designer
Monrow
Bavana
Site Superior
URBAN Interior
Divya
Site Superior
Zone[Interior & Exterior]
Gareema
Proprietor
Interior Architects
Haritha
Proprietor
Bridges Interior
Ramesh
Project Head
ACE Interior
Vidyadhar
Site Supervisor
Gap INC
Mrigesh
Interior Designer
Urban Interiors
Vikram Rout
Interior Designer
LGM Interiors
Hema Choudry
Interior Designer
RATHY
Nishanth.S
Site Superior
URBAN Interior
Dinesh
Site Superior
Zone[Interior & Exterior]
Keerthy Reddy
Proprietor
Interior Architects
Kurthikan
Own Company
Bridges Interior
Sreemantha.Rs
Project Head
ACE Interior
Swaminathan
Interior Designer
Miracle Services
Pavithra Vartar
Interior Designer
Urban Interiors
Bishali
Interior Decorator
Mad Design
Divya
Display Designer
Urban Interior
Gayathri
Interior Decorator
Anne & Co
Mukti
Texturing Artist
HCL
Triguna Mehta
Interior Decorator
Shree Events & Ventures
Swaroop Mukherjee
Furniture Designer
Jangid Designs
Dhara
Exhibition Designer
Anne & Co
Bhumika
Interior Decorator
David Phoneix
FASHION DESIGNING PLACEMENT RECORDS
Chitra Deepak
Fashion Designer
Fashion Design Studio
Daya Gopal
Fashion Designer
Shashi Exports
Panchakshari
Fashion Designer
Fashion Design Studio
Sumana
Apparel/Fashion Desinger
Cotton blossom IND PVT.LTD
Ashlesha
Assistant Fashion Designer
RAKHIS Fashion
Venu Gopal
Fashion Designer
Mra Trading.Pvt.Ltd
Manikant
Fashion Stylist
UBQ
Akul
Fashion Designer
Ray Boutique
Sindhu Vasista
Fashion Designer
JRS Consultancy
Monvi Agarwal
Fashion Designer
Rose Creations
Mahesh
Fashion Designer
Silkam
Anupama Kiragh
Fashion Designer
JRS Consultancy
Sheshu Narayan
Fashion Designer
Sakariya synthetic.Pvt.Ltd
Jilani
Fashion Designer
Golden Orchid
Rishika
Jewllery Designer
Parada
Debankana
Jewllery Designer
Swarovsk
Ram kumar
Fashion Photographer
Sikam
Vidyadhar
Event Manager
Viacom
Jeevitha
Fashion illustrator
Nihal Fashions
Mrigesh
Stylist
Golden Orchid
Subramanya
Fashion Cartoonist
Showtime
Arivali Nagendran
Fashion Designer
Monrow
Ananya
Garment technologist
Spykar
Palguni
Jewllery Designer
Swarovsk
Arpan Singh
Fashionist
Arvind
UI/UX COURSE PLACEMENT RECORDS
Pooja G
UI/UX Designer
LIVAAH
Muktha S
UX Designer
Coursera
Praveen
UI Designer
Busibud Solutions Pvt. Ltd
Akansha
Visual Designer
Neefamix
Manohar
Interaction Designer
Microsoft
Ravi Prakash
Motion Designer
Fisav India Pvt. Ltd
Maria
UX Researcher
Moonraft Innovation Labs
Sindhu
UX Specialist
Sivlin Software Service Pvt. Ltd
Rohith
UX Engineer
Multi Recruit
Nithin
UX Writer
Superset
Seema
Principal UX Designer
Rolls Royee
Aman
UX Director
Tata Group
Arjun
Advance UX Position
Varite India Pvt. Ltd
Lalita
UI Cordination
Wizely
Anamika
UI/UX Developer or Designer
Healthifyme
Sankhya Krishna
Interaction Director
Trendence Analystie Solution Pvt Ltd
Karan
Motion Designer
Game Berry Labs
Prashanth
UX Researcher
Lenskart
Shashank
UX Specialist
Bosch Group
Neha
UX Designer
IBM
Vinayasree
UX Writer
Tredence
Shubham
Principal UX Designer
Affairiral
Abhineet
UX Director
Amazon Web Services
Arushi
Advance UX Position
BICSom
Shruthi
Interacton Designer
Dream & Magic Media
Sudhir
Motion Designer
Edrouka
Jeslyn
Advance UX Position
Fisav India Pvt Ltd
Marikar
Creative Director
Moonraft Innovation Labs
Bindhu
UI Coordination
Sivlin Software Service Pvt Ltd
Archana
UI/UX Developer or designer
Multi Recruit
Jhanavi
Interaction Designer
Superset
Karthi
Motion Designer
Rolls Royee
Adarsh
UX Researcher
Tata Group
Anjali
UX Specialist
Varite India Pvt Ltd
Kunal
UI/UX Developer or Designer
Node Technologies
Nikhil
Interaction Designer
Wizely
Krishna Prasad
Motion Designer
Healthifyme
Tejas
UX Researcher
Multi Recruit
Renuka
UX Specialist
Superset
Anil
UX Engineer
Rolls Royee
SOUND ENGINEERING PLACEMENT RECORDS
Amogh
Radio Stations
Sony India Software Centre
Charan
TV Channels
Space Entertainment Pvt Ltd
Akash
Studios
Sound Design Sound
Karunya
Multimedia Design
Harman International
Sachin
Advertising Firms
Isha Foundation
Jayanth
Studio Engineer
E Hireo Global Solution
Harish
Music Composer
Audio AI/MI Engineer
Khushi
Music Arrange
Bosch Group NVIDIA
Chirag
Film Sound Designer
Quaicomm
Nagesh
Mixing Engineer for Film & Music
Aero Acoustic Engineer
Venkatesh
Music Arranger
Avils Infro Pvt Ltd
Geetha
Music Producer
Amazon
Jai Kumar
Radio Sound Engineer
Quaicomm
Meghana
Audio for Digital Application Developers
AV Consultant
Manjunath
Preproduction Techniques
Path Partner Technology
Tejaswini
Recording, Editing, Mixing Mastering
Acoustic Design Engineer
Naveen
Sampling & Using MIDI for Music Production
Apply Cup Hiring Solutions
Ravindra
Sound Synthesis
Amazon
Prajwal
Software Testing
Spacebot Entertainment Pvt Ltd
Darshan
Surround Sound Masters
Saavn
Manish
Preamps
Saavn
Amruth
Analog Consoles
Ealamium Resource Pvt Ltd
Sahana
Associate Audio Engineer
Q. Com
Gowtham
Studio Engineer
Luma Sonic Tech Rental Pvt Ltd
Kiran
Sound Recordist
Urban Pro Com
Mohith
Music Composer
Groovy Sounds
Santosh
Music Arrange
Bay Owl Studios
Abhilash
Film Sound Designer
Apply Cup Hiring Solution LLP
Balaji
Mixing Engineer for Film & Music
Harman International
Sinchan
Music Arranger
Isha Foundation
Kumar
Music Producer
Sound Engineer Event Organizer
Sharath
Radio Stations
E Hireo Global Solution
Hitesh
TV Channels
Audio AI/MI Engineer
Krithi
Studios
Bosch Group NVIDIA
Harshith
Multimedia Design
Quaicomm
Kishore
Preproduction Techniques
Acoustic Design Engineer
Preetam
Recording, Editing, Mixing Mastering
Apply Cup Hiring Solutions
Vijith
Sampling & Using MIDI for Music Production
Amazon
Pankaj
Analog Consoles
Bay Owl Studios
ARCHITECTURE PLACEMENT RECORDS
Naveen
Landscape Architect
Collective Project
Shruthi
Product Designer
Blackbox Design Studio
Rajesh
Commercial Architect
Moriq
Varun
Building Surveyor
Desapex
Krithi
Interior & Spatial Designer
ADND
Fahad
Residential Architect
KSM Architect
Rashmi
Urban Designer
Made In Earth
Preethi
Interior Architect
ZAS Architects + Interior
Roshan
Structural Engineer
GRCA
Kajol
Landscape Architect
Collective Project
Yashwanth
Product Designer
Studio AAKAR
Supreetha
Naval Architect
Cochin Shipyard
Praveen
Residential Architect
The White Room
Chitra
Landscape Architect
Architecture BRIO
Pranav
Town Planner
Sankalp Architects
Diksha
Building Surveyor
Evolve
Uday
Architectural Technologist
Ewing Cole
Rohit
Interior & Spatial Designer
F + S Design
Kishore
Product Designer
Elura Design
Akash
Commercial Architect
Made in Earth
Kavana
Restoration Architect
Swan Design & Architects
Sanjana
Urban Planner
Morphogenesis
Anada
Urban Designer
SDC
Varsha
Structural Engineer
Anagram Architects
Srujan
Residential Architect
Moriq
Sanjay
Commercial Architect
CSV Architects
Soujanya
Lighting Architect
Light Space
Tanmaya
Interior Architect
Abin Design Studio
Vigesh
Historic Building Inspector
Sfurna Design
Chanchal
Residential Architect
KPMB
Radika
Interior & Spatial Designer
VDGA
Namitha
Research Architect
Opolis
Harshith
Structural Engineer
Solares Architechture
Gowri
Landscape Architect
The Purple Ink Studio
Pooja
Interior Architect
KPMB
Kishore
Preproduction Techniques
Acoustic Design Engineer
Prathibha
Interior & Spatial Designer
Hariri Pontarini
Ranjit
Residential Architect
JDAP Design
Rishab
Product Designer
AECOM
Nithesh
Architectural Technologist
Sfurna Design
Ranjana
Commercial Architect
Made In Earth
VISUAL EFFECTS PLACEMENT RECORDS
Suman
Animator
MPC Bangalore
Prerana
Compositor
Disney
Pankaj
Software Developer
Makuta VFX
Sneha
Rotto Artist
BOTVFX
Tejas
Effects Technical Director
Showtime
Monika
VFX Producer
Mist VFX
Sahana
Lightning Artist
ReDefine
Hemalatha
Production Coordinator
Omniscale Media
Dishvi
Accessory Designer
Omniscale Media
Pushpa
VFX Supervisor
Makuta VFX
Sanket
Rigging Technical Director
DQ Entertainment
Lekha
Match Mover Artist
Xentrix Studios
Chandru
Production Manager
BBC
Subash
Texture Artist
Prana Studio
Kabir
Animator
Disney
Anusha
VFX Producer
Red Chillies
Prashanth
Layout Artist
MPC Bangalore
Remi
Computer Graphic Supervisor
Groove
Mohammed
Modeling Artist
Blue Heaven
Sumit
Compositing Supervisor
Futureworks
Jyothi
Previsualization Artist
TATA Elxsi
Nivedh
Compositor
Ellipse VFX Studio
Anushka
Software Developer
Cinemax
Koushik
Prep Artist
ReDefine
Manjunath
VFX Editor
Omniscale Media
Shabana
Creative Technical Director
Pixstone Images
Irshad
Production Designer
Show time
Manoj
Look Development Artist
CGM Media
Punya
Texture Artist
Firefly Creative Studio
Kishan
Match Mover Artist
BOTVFX
Promod
Concept Artist
The New York Times
Abhishek
VFX Editor
Disney
Banu Priya
Environment Artist
Pixstone Images
Irfan
Data Capture Technician
MPC Bangalore
Dhanush
Animator
Futureworks
Balu
Matte Painter
Technicolor India
Ganesh
VFX Producer
Groove
Govind
Compositor
BBC
Harish
Layout Artist
Spellbound VFX
Harini
Lighting Artist
Reliance Mediaworks
VISUAL COMMUNICATION PLACEMENT RECORDS
Jagadeesh
Art/Design Director
BBC
Kavya
Design Education
TIS India
Kiran
Illustrator
Futureworks
Mahesh
Advertiser
Ogilvy & Mather
Sagar
Video Editor
Omniscale Media
Sahana
Photo journalist
Myntra
Sanjay
Graphic Designer
KID
Shivkumar
Commercial Artist
Groove
Tejas
Web/App Designer
Netgain
Ullas
Visual Designer
Honeycomb
Vijaylakshmi
Video Editor
Reliance Mediaworks
Pushpalatha
Game Developer & Designer
StudioTale
Arun
Art/Design Director
Disney
Yogesh
Photo journalist
NetConnect Global
Adarsh
Design Education
Pixstone Images
Akaash
Video Editor
Ellipse VFX Studio
Ragunath
Art/Design Director
BBC
Parmar
Web/App Designer
Cyberwox
Sonu
Illustrator
MPC Bangalore
Ananya
Visual Designer
Studio Fifi
Arati
Communications Manager
JWT
Basant
Graphic Designer
Mini Digital
Chirag
Advertiser
Westin Hostel & Resort
Dhananjay
Photo Journalist
Harts India
Sunil
Video Editor
Futureworks
John
Game Developer & Designer
Multia
Max
Web/App Designer
Webisdom
Jayesh
Graphic Designer
Webisdom
Santosh
Visual Designer
Spellbound VFX
Keshav
Design Education
Reliance Mediaworks
Karen
Illustrator
Prana Studio
Catherine
Communication Manager
Maddison Communication
Caroline
Photo Journalist
Crazy Fox Creations
Kalpana
Visual Designer
Groove
Divya
Commercial Artist
Lowe Lintas
Deepthi
Web/App Designer
9DZine
Meena
Game Developer & Designer
Ascent Web Portal
Neena
Advertiser
Group M Media
Veena
Video Editor
Futureworks
Rubina
Graphic Designer
V Brand Developers
JOURNALISM PLACEMENT RECORDS
Mobina
Art Director
Times Now
Rebecca
Reporters
Aaj Tak
Bela
TV Correspondent
CNBC Awaaz
Malathy
Researcher
Zee News
Kavya
Script Writer
India Today
Karen
Investigative Journalism
Times Now
Dolly
Feature Writer
NDTV India
Ami
Event Manager
Times Internet
Anu
Correspondent Reporter
Zee News
Radhika
Leader Writer
Republic
Annie
Reporter
India Today
Alexa
Proof Reader
ABP News
Sabrina
Presenter
News 18 India
Martina
Radio Jockey (RJ)
Red Mirchi
Sejal D
Critic
Network 18
Sumathi
Art Director
Inc42
Sukanya
Communalist
International Data Group
Kanchana
TV Correspondent
ETV Network
Kajal
Broadcast Reporter
The Indian News Express
Raju
Reporter
ET Now
Mamatha
Event Manager
The Telegraph
Rekha
Investigative Journalism
TV Today Network
Steve
Electronic Media Reporter
Deccan Chronicle
Nicholas
Script Writer
Analytics India Magazine
Neha
Public Relations Manager
BBC
Spoorthi
Researcher
HT Media
Vaijanti
TV Correspondent
ABP
Vijaya
Leader Writer
Outlook Publishing
Kavitha D'Souza
Proof Reader
The Hindu
Katrina R
Reporter
India TV
Paul
Social Media Specialist
iMetrix Solution
Sundar
Art Director
Republic
Mudassir
Cartoonist
Zee Media Corporation
Siddique
Radio Jockey (RJ)
Red FM
Ching
Director of Photography
The Economic Times
Vanitha
Critic
The Pioneer
Jyotsna
Reporter
India News
Shalini
Investigative Journalism
Hindustan Times
Shyla
TV Correspondent
ABC
Jayashree
Event Manager
Malyala Manoram
DIGITAL PHOTOGRAPHY PLACEMENT RECORDS
Salma
Photo Journalism
Andromeda Production
Prabha
Pet Photographer
Bhavani Studio
Nayana
Social Photographer
Candid Shutter
Praneeta
Landscape Photographer
Collective Project
Supriya
Fashion Photographer
Filmapia India
Varsha
Sports Photographer
Star Sports
Moushami
Portrait Photographer
Tortuga
Reema
Aerial Photographer
Alstom
Kiran
Wildlife Photographer
Candid Shutter
Dhanlakshmi
Event Photographer
My Memory Maker
Rashmi
Travel Photographer
Yatra
Lakshmi
Wedding Photographer
Weva
Monica
Portrait Photographer
Leading Edge Designer
Sony
Wildlife Photographer
Kriyaatmak
Sandra
Abstract Photographer
KD Studio
Cindrella
Concert Photographer
My Memory Maker
Anitha
Architectural Photographer
TakenIn
Lata
Landscape Photographer
Global Photo Edit
Fathima
Documentary Photographer
Andromeda Production
Alleafear
Photo Journalism
THP Studio
Firoza
Wedding Photographer
Paegantary Studio
Jennifer
Portrait Photographer
SA Digital Films
Kezia
Wedding Photographer
Yash Studio
Meenakshi
Aerial Photographer
Studio52 Art
Vidya
Food Photographer
Gobble
Prathibha
Glamour Photographer
SA Digital Films
Prasanna
Product Photographer
Flipkart
Sameer
Fine Art Photographer
Artriva Studio
Rashi
Wedding Photographer
Weva
Roohi Begum
Event/Concert Photographer
TBT
Naziya Begum
Wildlife Photographer
National Wildlife
Soniya
Photo Journalism
FK Media & Production
Dhaara
Portrait Photographer
KD Studio
Smitha
Wedding Photographer
Candid Shutter
Parvathi
Advertising Photographer
Studio52 Art
Nadiya
Landscape Photographer
Architecture BRIO
Roopam
Adventure Photographer
Water Kingdom
Elizabeth
Aerial Photographer
Alstom
Salma
Fashion Photographer
SA Digital Films
Nirmala
Still Life Photographer
Vortix Design
GRAPHIC WEB DESIGNING & DEVELOPMENT PLACEMENT RECORDS
Athulya R
Graphic Designer
Filmbaker
Manoranjan
Visual Designer
Ensemble
Yadav
User Researcher
Quick Radius
Bernard
Flash Designer
Bonito
Pravin
UX Developer
Vervelogic
Pramod
Back-end Developer
Litmus Branding
Abhishek
Logo Designer
Bonito
Dariya
UI Developer
Vervelogic
Vijay
Product Designer
Multia
Kavita S
Frontend Developer
Communication Craft
Munawar
Web Marketing Analyst
Perkins + Will
Barkha
Multimedia Designer
StudioTale
Farzana
Creative Director
Ambiance
Beena
Production Artist
CrazyHead Solution
Snehal
Layout Artist
Spellbound VFX
Mihir
Visual Designer
Interior Architects
Chaulla
Art Director
Universal Deisgnovation Lab
Jyothi
Back-end Developer
Websidom
Amrita
Flash Designer
Sigzen Technologies
Isha
Product Designer
StudioFifi
Dhruti
Logo Designer
Ensemble
Vandana
Web Application Developer
Perkins+Will
Xarina
Multimedia Artist
Ostrya
Kareena
Marketing Specialist
Power
Murali
Art Director
Bonito
Bashir
Photoshop Artist
Interior Architects
Priyanka
UI Developer
Tata Group
Roshni
Senior Web Analyst
Mind Digital
Rahila
Web Application Developer
Zero Design
Rahul
User Researcher
Detecvision
Sachin
Front-end Developer
India TV
Tejash
Brand Identity Designer
Multia
Gaurav
Visual Designer
9-Series
Bandish
Product Designer
Ensemble
Anil
Multimedia Animator
Bosch
Anand
Web Marketing Analyst
Power
Ananya
Back-end Developer
TIS India
Shantha
UX Developer
Netgains
Mary
Layout Artist
Ambiance
Suhaan
Layout Artist
Ostrya
DIPLOMA IN ACTING PLACEMENT RECORDS
Ruby
Drama Teacher
IT Pool Instructor Speech
Gopal
Online Acting Instructor
K12 Techno Services Pvt. Ltd
Abhay
Acting Instructor
Siff Young Artisite
Imran
Performing Art Director
Broad Caster Doephexus
Irfan
Media & Public Relations
Teaching Artist Nalanda Way Foundation
Nadeem
Librarian/Arhirisist
Faculty Fine Art Performing Arts
Neha
Aslam Sherif
Digital Marketing Executive FTV School of Performing Ats
Aslam Sherif
Faculty Fine Art/Performing Arts
Digital Marketing Executive FTV School of Performing Arts
Dev
Teaching Artist
Social Media Marketing Intern Sensatonz Performing Art
Soumya
Junior Performing Art Assistant
National Centre for the Performing Arts
Preeti
Director Art
Social Media Marketing Intern Sensationz Performing Art
Prasadini
Producer
IMT Schools for Advance Studies Pucee
Asha
Stage Manager
University of OSIO
Nisha
Art Lead
Aallo University
Harsha
Digital Creative Director Art
Max Markek Society
Monaz
Senior Controller Art Manager
Serea Hunter Programma Ship
Sonakshi
Creative Director Art
California Institute of the Art
Jhanvi
Associate Art & Graphics
Vale University School of Arts
Kavitha
Play Writer
School of the Art Institute of Chicago
Sneha
Theater Lightning Design
Ucla School of the Arts & Architecture
Deepthi
Sound Design
Ve Varts
Vaishnavi
Fight Director
Maryland Institute College of Arts
Akash
Theater Director
Savannah College of Art & Design
Satwinder
Aka Fight Choreographer
Bard College
Sukhwinder
Front of Hourse Theatre Careers
Carnegie Melton University School of Art
Faustina
Marketing Manager
University School of the Art
Maria
Marketing Assistant
Cranbrook Academy of Art
Anita
Dramtheraprist
Social Media Marketing Intern Sensatonz Performing Art
Vaishali
Art Facilitator
VE Varts
Bhavana
Art Lead
Serea Hunter Programma Ship
Dipali
Digital Creatie Director Art
School of the Art Institute of Chicago
Poonam
Senior Art Director
Maz Markek Society
Geeta
Assistant or Associate Professor Arts
Serea Hunter Programma Ship
Mayola
Ventriloguist
Ucla School of the Arts & Architecture
Naveen
Comedian
K12 Techno Services Pvt. Ltd
Charlie
Screen Writer
K12 Techno Services Pvt. Ltd
Gangesh
Theater Stage Manager
Rajashree Productions
Raju
Professional Dancer
T-Series
Deepak
Musician
Vale University of Arts
Rudra
Playback Singer
Social Media Marketing Intern Sensatonz Performing Art
OTHERS
Ramanesh S
Editor
S TV
Pavithra S
Editor
S TV
Kurum
Site Supervisor
Gap INC
Pooja Karanth
Supervisor
Optimistic Designs
Akshay Kambar
Web Designer
Cognizant
Bhagya
Hotel manager
PARLE-G PVT LTD Companies
Sumanth
Software publisher
Parametric technology india pvt ltd
Pavitra
Software developer
Naviya
Yashas
Executive chief
BARBIEQUE NATION HOSPITALLTY LTD
Vinay
Database administrator
Bosch group
Hemanth
Database administrator
Fidelity investment
Jeevith
Food & Beverage Manager
Nestle
Keerthi
Sales executive
Masalabox Food Network Pvt Ltd
Bothana
Database administrator
Samsung R&D Institute
Yash
Human Resource
Axis India
Affrin
Housekeeping manager
Hyaft
Abhay
Event manager
Shree events &ventures pvt ltd
Uditha
Database administrator
Shree events &ventures pvt ltd
Minchu kumari
Product executive
Masala box
Bhuvan
Finance consultant
Mulesoft conultant
Rohini
Food & Beverage Manager
LINK LIFE INTERNATION LLP-Bangalore
Hanvith
Audit Assistant
HI TECH
vipanchi
Audit Assistant
Vistanta Consulting Private Ltd
Nishanth
Financial Controller
CRPL India
Sanjan
Assistant Manager House Keeping
Westin Hostel & Resort
Tarun
Account Assistance
Bluecross marketing pvt ltd
Rohith
Account assistance
Hotel presidency
Revanth
Event Manager
INFERNO Event Management
Mithun
Digital mareketing executive
PARLE-G PVT LTD Companies
Koushik
Operation Manager
Parametric technology india pvt ltd
Alisa
Marketing Manager
Naviya
Rakesh
Event Manager
BARBIEQUE NATION HOSPITALLTY LTD
Avinash
Human Resource
Bosch group
Yashaswini
Human Resource
Fidelity investment
Chaitra
Operation Manager
Nestle
Anusha
General manager operation
Masalabox Food Network Pvt Ltd
Manoj
Financial planner
Samsung R&D Institute
Kishore
Financial planner
Axis India
Amit
Financial planner
Hyaft
Jatin
Private banker
Shree events &ventures pvt ltd
Lithikasha
Operation Manager
Shree events &ventures pvt ltd
Ansonthoji
Deputy Manager
Masala box
Vinod
Partner Marketing Manager
Mulesoft conultant
Yogesh
Partner Marketing Manager
LINK LIFE INTERNATION LLP-Bangalore
Partha
Relationship Manager
HI TECH
Pruthiv
Sales Executive
Vistanta Consulting Private Ltd
Yamuna
Pattern maker
CRPL India
Maya
Retail Director
Westin Hostel & Resort
Ajay
Proprietor
Bluecross marketing pvt ltd
Thushar
Production coordinator
Omni Scale Media
Bhavana
Cabin Maintainer
Marriott
Gareema
Web Designer
Anjana Media
Prajit
Administartor
Marriott
Imtiaz
Software Developer
Accenture
Kishore
Audit Assistant
Hi Tech
Vasudha
Marketing manager
Mulesoft
Saritha
Event Planner
Hyaft
Mallika
Web Designer
Looksmith
Suchetha
3D Artist
Nihal Fashions
Jeevan
Reporter
TV 18 Group
Anuva Koppla
Frontend Operator
Marroitt
Yadunath
Cabin Maintainer
Indi Go
Samir Jaisimha
Web Designer
Cerium Visual Effects
Nathan
Event Planner
Hyaft
Patralika
Web Developer
Flipkart
Brijmohan Sen
Cargo Assistant
QATAR
Indushree
Airport Customer Service
Air Asia
Rahul
Tools Programmer
Bethesda Game Studio
Dhanvith
Story writer
Photo pluse Production
Atul
Content Developer
Media Craft
Rajan Rathod
Screen writer
News 18
Chimay chandra
Photo journalist
Mediaset
Dakshit Krishna
Editor
TI Publication Group
Sourabh
Safety Officer
Taj
Akash
Domestic Art Advertiser
ShowTime
Vihan
Event Manager
Mediaset
Dhanvi
Retail Manager
Voos
Shayan
Web Designer
Adobe
Niran
Flight Analyst
Spice Jet
Gaurav
TV Correspondent
ABP News
Balwanth
Security Screener
Air Asia
Rajiv
Correspondent
TV 18 Group
Ipsitha
RJ
Showtime
Ranjit
Flight Safety ERP
Marroitt
Usha
Transitor
Indi Go
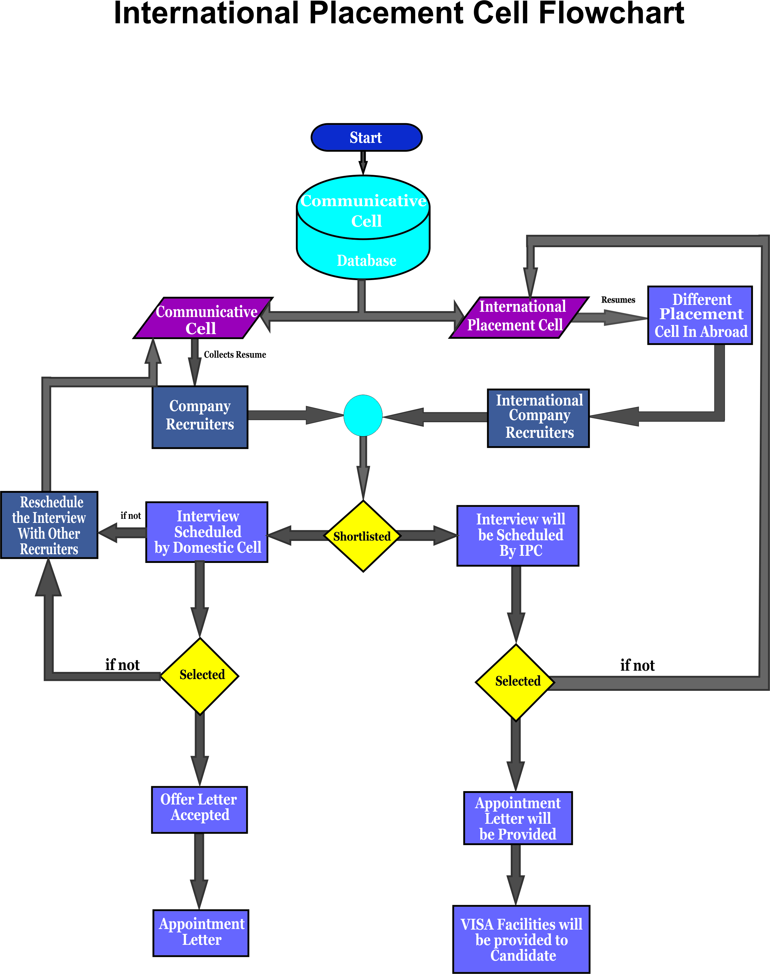
International Placement Cell @ IIFA:
Proper recruitment is essential to any student’s future and growth. At IIFA, we specialize in acquiring talent catering to any company’s requirement across industries and nations.
Proper placement assistance is given to all the students during their course duration. We collaborate with the top international companies for placement recruitment and conduct campus interviews. Based on the performance student get offer letter from the much coveted and prestigious companies even before they appear to the final exam. We make efforts to train all the students and organize technical seminars, workshops and placement training sessions.
Students are also given an opportunity for International jobs through IIFA’s international placement cell. Our placement team is regularly trained based on the latest recruitment process and also given an international exposure to train the student in a better way.Students who is having the willingness to learn and who are looking for a progressive career are always welcome to join IIFA.
International Placement Cell- Its career. Not just another job
LANCASTER international placement cell the right balance of learning and leadership opportunities in a vibrant environment. We value our resources and invest in their growth and personal development. Our team is regularly trained in the latest recruitment processes and is given international exposure. Students having the willingness to learn and who are looking for a progressive career, we are the right choice for you.
Animation Company we have tied up for Placements.
Interior Designing Company we have tied up for Placements.
Fashion Designing Company we have tied up for Placements.
Latest placement- 2023
our partners
Our Achievements
STUDENT NAME
DESIGNATION
COMPANY NAME
Sudarshan Pandey
Graphic Designer
PRADA
Vikram Rout
Interior Designer
LGM Interiors
Hema Choudry
Interior Designer
RATHY
Nishanth.S
Site Superior
URBAN Interior
Dinesh
Site Superior
Zone[Interior & Exterior]
Keerthy Reddy
Proprietor
Interior Architects
Kurthikan
Own Company
Bridges Interior
Sreemantha.Rs
Project Head
ACE Interior
Vargees
Animator
Animation Galaxy
Chitra Deepak
Fashion Designer
Fashion Design Studio
Vinod
Animator
Dash Animation Studio
R.N.Ranjitha
Animator
TOEI Animation
Daya Gopal
Fashion Designer
Shashi Exports
Dixit
Sudok Animator
Techicolor
Mukesh
Animator
Animation
Sarvana
Graphic Designer
Animation[Picture Company]
Shubham
Graphic Designer
Animation[Animation Studio]
Swarna Mitra
Animator
Alstom
Panchakshari
Fashion Designer
Fashion Design Studio
Vibha
Animator
LIBISOFT
Sumana
Apparel/Fashion Desinger
Cotton blossom IND PVT.LTD
Ashlesha
Assistant Fashion Designer
RAKHIS Fashion
Sumikha
3D Modeler
Cognizant
Diganth
Animator
Ogilvy & Marther
Abhinav
Cartoonist
Kenzo
Pavan Malnad
Animation Director
BNP PARIBAS
Veerandher Gupta
3D Visualizer
PRADA
Sukdeep
Design Engineer
GUESS
Panchakshari
Interior Designer
Cum
Swaminathan
Interior Designer
Miracle Services
Sanvi
3D Modeler
Miracle Services
Gupta
Animator
Perfect Interior Design
Venu Gopal
Fashion Designer
Mra Trading.Pvt.Ltd
Manikant
Fashion Stylist
UBQ
Akul
Fashion Designer
Ray Boutique
Sindhu Vasista
Fashion Designer
JRS Consultancy
Monvi Agarwal
Fashion Designer
Rose Creations
Mahesh
Fashion Designer
Silkam
Anupama Kiragh
Fashion Designer
JRS Consultancy
Sheshu Narayan
Fashion Designer
Sakariya synthetic.Pvt.Ltd
Jilani
Fashion Designer
Golden Orchid
Kurum
Site Supervisor
Gap INC
Pavithra Vartar
Interior Designer
Urban Interiors
Pooja Karanth
Supervisor
Optimistic Designs
Shiv Kumar
Gour Animator
Kenzo
Sweety Mahato
Animator
Alston
Dileep
Graphic Designer
Hermes
Akshay Kambar
Web Designer
Cognizant
Vandya Hiremath
Graphic Designer
Bend
Chinmaya
Graphic Designer
Accenture
Chandraharan
Animator
3M
Angurhuman
Cartoonist
Balcoon
Bhagya
Hotel manager
PARLE-G PVT LTD Companies
Sumanth
Software publisher
Parametric technology india pvt ltd
Pavitra
Software developer
Naviya
Yashas
Executive chief
BARBIEQUE NATION HOSPITALLTY LTD
Vinay
Database administrator
Bosch group
Hemanth
Database administrator
Fidelity investment
Jeevith
Food & Beverage Manager
Nestle
Keerthi
Sales executive
Masalabox Food Network Pvt Ltd
Bothana
Database administrator
Samsung R&D Institute
Yash
Human Resource
Axis India
Affrin
Housekeeping manager
Hyaft
Abhay
Event manager
Shree events &ventures pvt ltd
Uditha
Database administrator
Shree events &ventures pvt ltd
Minchu kumari
Product executive
Masala box
Bhuvan
Finance consultant
Mulesoft conultant
Rohini
Food & Beverage Manager
LINK LIFE INTERNATION LLP-Bangalore
Hanvith
Audit Assistant
HI TECH
vipanchi
Audit Assistant
Vistanta Consulting Private Ltd
Nishanth
Financial Controller
CRPL India
Sanjan
Assistant Manager House Keeping
Westin Hostel & Resort
Tarun
Account Assistance
Bluecross marketing pvt ltd
Rohith
Account assistance
Hotel presidency
Revanth
Event Manager
INFERNO Event Management
Mithun
Digital mareketing executive
PARLE-G PVT LTD Companies
Koushik
Operation Manager
Parametric technology india pvt ltd
Alisa
Marketing Manager
Naviya
Rakesh
Event Manager
BARBIEQUE NATION HOSPITALLTY LTD
Avinash
Human Resource
Bosch group
Yashaswini
Human Resource
Fidelity investment
Chaitra
Operation Manager
Nestle
Anusha
General manager operation
Masalabox Food Network Pvt Ltd
Manoj
Financial planner
Samsung R&D Institute
Kishore
Financial planner
Axis India
Amit
Financial planner
Hyaft
Jatin
Private banker
Shree events &ventures pvt ltd
Lithikasha
Operation Manager
Shree events &ventures pvt ltd
Ansonthoji
Deputy Manager
Masala box
Vinod
Partner Marketing Manager
Mulesoft conultant
Yogesh
Partner Marketing Manager
LINK LIFE INTERNATION LLP-Bangalore
Partha
Relationship Manager
HI TECH
Pruthiv
Sales Executive
Vistanta Consulting Private Ltd
Yamuna
Pattern maker
CRPL India
Maya
Retail Director
Westin Hostel & Resort
Ajay
Proprietor
Bluecross marketing pvt ltd
Bishali
Interior Decorator
Mad Design
Thushar
Production coordinator
Omni Scale Media
Bhavana
Cabin Maintainer
Marriott
Rajshekar
RJ
ShowTime
Alekhya
Designer
Arvind
Rishika
Jewllery Designer
Parada
Suhas tiwari
Design Ed
Groove
Gareema
Web Designer
Anjana Media
Divya
Display Designer
Urban Interior
Haritha
Story writer
CGM Media
Ramesh
3D Artist
Dash Animation
Neha
Illustrator
Viacom
Ria
Editor
Mediaset
Chethan
Concept designer
Wipro
Vibha
Modeler
CAT
Abbas
Rigger
TATA Elxsi
Mounish
Tools Programmer
2adpro
Kumar Reddy
Video Game Designer
7 Seas
Guneet Chawla
Site Supervisor
Jangid Designs
Anil
Stylist
Spykar
Debankana
Jewllery Designer
Swarovsk
Ashu Agarwal
Concept Writer
Cinemax
Toral Yadav
3D Artist
Blue Heaven Media
Arnab Chanda
Cartoonist
Photo pluse Production
Anoohya
Program Manager
Spice Jet
Hansika Tripati
Art Director
Zynga
Anjali
Texturing Artist
Locksmith
Supreetha
Level Scripter
Cool frogs
Gayathri
Interior Decorator
Anne & Co
Mubinshad
Footware Designer
Blitz fashion
Shraddha
Character Artist
Seven Hills
Milan
Animator
Kenzo
Ram kumar
Fashion Photographer
Sikam
Tanmaya
Illustrator
Anjana Media
Prajit
Administartor
Marriott
Imtiaz
Software Developer
Accenture
Viresh Salil
Video Jockey
9X
Rukma Koppala
Level Scripter
Cinemax
Padmini
Layout Artist
Dash Animation
Vidyadhar
Event Manager
Viacom
Jeevitha
Fashion illustrator
Nihal Fashions
Mrigesh
Stylist
Golden Orchid
Kishore
Audit Assistant
Hi Tech
Vasudha
Marketing manager
Mulesoft
Saritha
Event Planner
Hyaft
Ankit
3D Modler
Big Wing
Chaitra Irani
Retail Designer
Allen solly
Nanda kishore
Ligithing Designer
ShowTime
Rohini Pradhan
Designer
Media Craft
Nilesh
Jewllery Designer
Photo pluse Production
Arshad Sandeep
Design Ed
Mad Design
Mallika
Web Designer
Looksmith
Saquib Chaudhury
Display Designer
Blue Heaven Media
Tilak
Story writer
Raymond
Suchetha
3D Artist
Nihal Fashions
Pramila Vamshi
Illustrator
3M
Hemendra
Editor
Urban Interior
Pujitha
Concept designer
Balcoon
Sohil Omkar
Video Jockey
ABP News
Anoushka Neeraj
Flight Analyst
Air Asia
Nilay Venugopal
Tools Programmer
Ellipse Studios
Aboli Medikonda
Interior Decorator
Anne & Co
Rajat Gaekwad
Chracter Modeler
David Phoneix
Ujwala
Cartoonist
CGM Media
Jeevan
Reporter
TV 18 Group
Subramanya
Fashion Cartoonist
Showtime
Anuva Koppla
Frontend Operator
Marroitt
Yadunath
Cabin Maintainer
Indi Go
Chinmayi
Jewllery Designer
D & G
Samir Jaisimha
Web Designer
Cerium Visual Effects
Bikram Sattar
Level Designer
Seven Hills
Najma Sanghi
Concept Writer
Accenture
Nathan
Event Planner
Hyaft
Samit Mukund
Game Developer
Dopamine
Prita Viresh
Play programmer
Moon Frog
Arivali Nagendran
Fashion Designer
Monrow
Gopinath
Level Scripter
HM Leisure
Patralika
Web Developer
Flipkart
Mukti
Texturing Artist
HCL
Triguna Mehta
Interior Decorator
Shree Events & Ventures
Swaroop Mukherjee
Furniture Designer
Jangid Designs
Brijmohan Sen
Cargo Assistant
QATAR
Chinnappa Venugopal
Chracter Modeler
Cinemax
Sankarnarayan
Game Play Programmer
2adpro
Abhishek
Illustrator
Looksmith
Sheshank
Video Jockey
ZEE Network
Ananya
Garment technologist
Spykar
Indushree
Airport Customer Service
Air Asia
Rahul
Tools Programmer
Bethesda Game Studio
Dhanvith
Story writer
Photo pluse Production
Atul
Content Developer
Media Craft
Rajan Rathod
Screen writer
News 18
Chimay chandra
Photo journalist
Mediaset
Dakshit Krishna
Editor
TI Publication Group
Sourabh
Safety Officer
Taj
Palguni
Jewllery Designer
Swarovsk
Tarun Hirematt
Game App Developer
Zynga
Arpan Singh
Fashionist
Arvind
Akash
Domestic Art Advertiser
ShowTime
Abhaya
Animator
Groove
Pallavi
Concept designer
Anjana Media
Sushil
Furniture Designer
Urban Interior
Sonal
Display Designer
Zone
Isha
Production Designer
Dash Animation
Pankaj
Script writer
Viacom
Vihan
Event Manager
Mediaset
Avinash
Chracter Modeler
Wipro
Varun
Rigger
CAT
Divyansh
Texturing Artist
TATA Elxsi
Sharif
Level Designer
2adpro
Vinay
Technical Artist
7 Seas
Nithin
Ligithing Designer
Jangid Designs
Mithun
Stylist
Spykar
Sayyid
Fashion illustrator
Swarovsk
Vandit
Play programmer
Cinemax
Taysir
Photo journalist
Blue Heaven Media
Harshini
Art Designer
Photo pluse Production
Gagan
Interior Decorator
Anamendez Designs
Eesha
Display Designer
Kevinkurbs
Dhanvi
Retail Manager
Voos
Abhiram
Sound Engineer
ABP News
Kiran
Fashion Photographer
News 18
Adin
Furniture Designer
UBISOFT
Shayan
Web Designer
Adobe
Apoorva
Graphic Designer
2adpro
Niran
Flight Analyst
Spice Jet
Dhyaneshwar
Video Game Designer
Locksmith
Ekanath
Adversiting
Blue Heaven Media
Falak
Textile Designer
Raymond
Vainavi
Textile Designer
Nihal Fashions
Reena
Animator
3M
Prithika
Site Supervisor
Urban Interior
Samali
Cartoonist
Balcoon
Gaurav
TV Correspondent
ABP News
Balwanth
Security Screener
Air Asia
Bharat
App Designer
Ellipse Studios
Dhara
Exhibition Designer
Anne & Co
Bhumika
Interior Decorator
David Phoneix
Chahna
Video Editor
CGM Media
Rajiv
Correspondent
TV 18 Group
Ipsitha
RJ
Showtime
Ranjit
Flight Safety ERP
Marroitt
Usha
Transitor
Indi Go
Rishi
Stylist
D & G
PLACEMENT CALENDER -2024
SL.No | IIFA Campus | Placement 2024 Schedule | |
---|---|---|---|
UG | PG | ||
1 | Bangalore | 22,24,26 of May 2024 | 12,14,15 of June 2024 |
2 | Coimbatore | 29,30,31 of May 2024 | 05,07,09 of June 2024 |
3 | Mangalore | 18th & 19th of May 2024 | 19,20,21 of June 2024 |
4 | Vizag | 25th of May 2024 | 20th June 2024 |
5 | Vishakapatnam | 1st of June 2024 | 27th June 2024 |
STUDENT NAME | DESIGNATION | COMPANY NAME | GAME DESIGNING AND DEVELOPMENT COURSE PLACEMENT RECORDS |
---|---|---|
Anuva Koppal | Game Developer | HM Lesiuer |
Swaroop Mukherjee | Game Developer | HM Lesiuer |
Dakshit Krishna | Game Developer | HM Lesiuer |
Sourabh | Animator | Dopamine |
Tarun hirematt | Web Designer | Monrow |
Arpan Singh | Game Developer | HM Lesiuer |
Rajshekar | Animator | Dash Animation Studio |
Ria | Animator | TOEI Animation |
Thushar | Animator | Alstom |
Mounish | Animator | Alstom |
Anil | Animator | LIBISOFT |
Guneet Chawla | 3D Modeler | Cognizant |
Ashu Agarwal | Animator | Ogilvy & Marther |
Arnab Chanda | Animation Director | BNP PARIBAS |
Anoohya | 3D Visualizer | PRADA |
Anjali | Design Engineer | GUESS |
Gayathri | 3D Modeler | Miracle Services |
Mubinshad | Animator | Perfect Interior Design |
Vasudha | Animator | Alston |
Ankit | Web Designer | Cognizant |
Rohini Pradhan | Animator | 3M |
Sweety Mahato | Animator | Alston |
Dileep | Graphic Designer | Hermes |
Akshay Kambar | Web Designer | Cognizant |
Vandya Hiremath | Graphic Designer | Bend |
Chinmaya | Graphic Designer | Accenture |
Chandraharan | Animator | 3M |
Angurhuman | Cartoonist | Balcoon |
Padmini | Layout Artist | Dash Animation | Surya | Animation | Coursera |
Narayan | Game Audi Engineer | Busibud Solutions Pvt Ltd. |
Seema | Game Programmer | Neefamix |
Sayan | Game Artist | Microsoft |
Shaym | Creative Game Designer | Fisav India Pvt Ltd |
Kritika | QA Game Tester | Moonraft Innovation Labs |
Vaishali | Game System Designer | Sivlin Software Service Pvt. Ltd. |
Tarun | Technical Designers | Multi Recruit |
Asha | User Interface Designer | Superset |
Vikrant | Creative Director | Rolls Royee |
Shardha | Content Designer | Tata Group |
Ankit | 3D Modeling | Varite India Pvt. Ltd |
Rishab | Digital Painting | Node Technologies |
Siddharth | Game Development | Wizely |
Vidhi | Visual Effect | Healthifyme |
Samhita | Chief Information Officer | Trendence Analysties Solution Pvt. Ltd |
Anurag | Computer Programmer | Game Berry Labs |
Monisha | IT Manager | Lenskart |
Riya | IT Project Manager | Bosch Group |
Santosh | IT Security Specialist | IBM |
Vanshika | Network Administrator | Tredence |
Ramya | Network Architect | Affariral |
Jayesh | Web Developer | Amazon Web Services |
Nitushree | Roboties Engineer | BICSom |
Gurucharan | User Interface Developer | Dream & Magic Media |
Lokesh | Game System Designer | Edrouka |
Girish | Game Artist | Multi Recruit |
Gopal | Creative Game Designer | Superset |
Pankaj | QA Game Tester | Rolls Royee |
Sanjay | Game System Designer | Tata Group |
Diya | Technical Designers | Varite India Pvt. Ltd |
Pallavi | User Interface Designer | Node Technologies |
Prachi | Creative Director | Wizely |
Deeksha | Content Designer | Healthifyme |
Aditya Patel | 3 D Modeling | Trendence Analysties Solution Pvt Ltd |
Vanishree | Visual Effect | Game Berry Labs |
Varun | Chief Information Officer | Coursera |
Arpitha | Computer Programmer | Busibud Solutions Pvt Ltd |
Vishnu | IT Manager | Neefamix |
Tanvi | IT Project Manager | Microsoft | ANIMATION COURSE PLACEMENT RECORDS |
Sudarshan Pandey | Graphic Designer | PRADA |
Vargees | Animator | Animation Galaxy |
Vinod | Animator | Dash Animation Studio |
R.N.Ranjitha | Animator | TOEI Animation |
Dixit | Sudok Animator | Techicolor |
Mukesh | Animator | Animation |
Sarvana | Graphic Designer | Animation[Picture Company] |
Shubham | Graphic Designer | Animation[Animation Studio] |
Swarna Mitra | Animator | Alstom |
Vibha | Animator | LIBISOFT |
Sumikha | 3D Modeler | Cognizant |
Diganth | Animator | Ogilvy & Marther |
Abhinav | Cartoonist | Kenzo |
Pavan Malnad | Animation Director | BNP PARIBAS |
Veerandher Gupta | 3D Visualizer | PRADA |
Sukdeep | Design Engineer | GUESS |
Sanvi | 3D Modeler | Miracle Services |
Gupta | Animator | Perfect Interior Design |
Kurum | Site Supervisor | Gap INC |
Pooja Karanth | Supervisor | Optimistic Designs |
Shiv Kumar | Gour Animator | Kenzo |
Sweety Mahato | Animator | Alston |
Dileep | Graphic Designer | Hermes |
Akshay Kambar | Web Designer | Cognizant |
Vandya Hiremath | Graphic Designer | Bend |
Chinmaya | Graphic Designer | Accenture |
Chandraharan | Animator | 3M |
Angurhuman | Cartoonist | Balcoon |
Padmini | Layout Artist | Dash Animation |
Chahna | Video Editor | CGM Media |
Akash | Domestic Art Advertiser | ShowTime |
Abhaya | Animator | Groove |
Reena | Animator | 3M |
Ankit | 3D Modler | Big Wing |
Chaitra Irani | Retail Designer | Allen solly |
Nanda kishore | Ligithing Designer | ShowTime |
Rohini Pradhan | Designer | Media Craft |
Bharat | App Designer | Ellipse Studios | INTERIOR DESIGNING COURSE PLACEMENT RECORDS |
Harish | Junior Interior Designer | VEVA |
Alekhya | Interior Designer | LGM Interiors |
Bishali | Interior Designer | Monrow |
Bavana | Site Superior | URBAN Interior |
Divya | Site Superior | Zone[Interior & Exterior] |
Gareema | Proprietor | Interior Architects |
Haritha | Proprietor | Bridges Interior |
Ramesh | Project Head | ACE Interior |
Vidyadhar | Site Supervisor | Gap INC |
Mrigesh | Interior Designer | Urban Interiors |
Vikram Rout | Interior Designer | LGM Interiors |
Hema Choudry | Interior Designer | RATHY |
Nishanth.S | Site Superior | URBAN Interior |
Dinesh | Site Superior | Zone[Interior & Exterior] |
Keerthy Reddy | Proprietor | Interior Architects |
Kurthikan | Own Company | Bridges Interior |
Sreemantha.Rs | Project Head | ACE Interior |
Swaminathan | Interior Designer | Miracle Services |
Pavithra Vartar | Interior Designer | Urban Interiors | Bishali | Interior Decorator | Mad Design |
Divya | Display Designer | Urban Interior |
Gayathri | Interior Decorator | Anne & Co |
Mukti | Texturing Artist | HCL |
Triguna Mehta | Interior Decorator | Shree Events & Ventures |
Swaroop Mukherjee | Furniture Designer | Jangid Designs |
Dhara | Exhibition Designer | Anne & Co |
Bhumika | Interior Decorator | David Phoneix | FASHION DESIGNING PLACEMENT RECORDS |
Chitra Deepak | Fashion Designer | Fashion Design Studio |
Daya Gopal | Fashion Designer | Shashi Exports |
Panchakshari | Fashion Designer | Fashion Design Studio |
Sumana | Apparel/Fashion Desinger | Cotton blossom IND PVT.LTD |
Ashlesha | Assistant Fashion Designer | RAKHIS Fashion |
Venu Gopal | Fashion Designer | Mra Trading.Pvt.Ltd |
Manikant | Fashion Stylist | UBQ |
Akul | Fashion Designer | Ray Boutique |
Sindhu Vasista | Fashion Designer | JRS Consultancy |
Monvi Agarwal | Fashion Designer | Rose Creations |
Mahesh | Fashion Designer | Silkam |
Anupama Kiragh | Fashion Designer | JRS Consultancy |
Sheshu Narayan | Fashion Designer | Sakariya synthetic.Pvt.Ltd |
Jilani | Fashion Designer | Golden Orchid |
Rishika | Jewllery Designer | Parada |
Debankana | Jewllery Designer | Swarovsk |
Ram kumar | Fashion Photographer | Sikam |
Vidyadhar | Event Manager | Viacom |
Jeevitha | Fashion illustrator | Nihal Fashions |
Mrigesh | Stylist | Golden Orchid |
Subramanya | Fashion Cartoonist | Showtime |
Arivali Nagendran | Fashion Designer | Monrow |
Ananya | Garment technologist | Spykar |
Palguni | Jewllery Designer | Swarovsk |
Arpan Singh | Fashionist | Arvind | UI/UX COURSE PLACEMENT RECORDS |
Pooja G | UI/UX Designer | LIVAAH |
Muktha S | UX Designer | Coursera |
Praveen | UI Designer | Busibud Solutions Pvt. Ltd |
Akansha | Visual Designer | Neefamix |
Manohar | Interaction Designer | Microsoft |
Ravi Prakash | Motion Designer | Fisav India Pvt. Ltd |
Maria | UX Researcher | Moonraft Innovation Labs |
Sindhu | UX Specialist | Sivlin Software Service Pvt. Ltd |
Rohith | UX Engineer | Multi Recruit |
Nithin | UX Writer | Superset |
Seema | Principal UX Designer | Rolls Royee |
Aman | UX Director | Tata Group |
Arjun | Advance UX Position | Varite India Pvt. Ltd |
Lalita | UI Cordination | Wizely |
Anamika | UI/UX Developer or Designer | Healthifyme |
Sankhya Krishna | Interaction Director | Trendence Analystie Solution Pvt Ltd |
Karan | Motion Designer | Game Berry Labs |
Prashanth | UX Researcher | Lenskart |
Shashank | UX Specialist | Bosch Group |
Neha | UX Designer | IBM |
Vinayasree | UX Writer | Tredence |
Shubham | Principal UX Designer | Affairiral |
Abhineet | UX Director | Amazon Web Services |
Arushi | Advance UX Position | BICSom |
Shruthi | Interacton Designer | Dream & Magic Media |
Sudhir | Motion Designer | Edrouka |
Jeslyn | Advance UX Position | Fisav India Pvt Ltd |
Marikar | Creative Director | Moonraft Innovation Labs |
Bindhu | UI Coordination | Sivlin Software Service Pvt Ltd |
Archana | UI/UX Developer or designer | Multi Recruit |
Jhanavi | Interaction Designer | Superset |
Karthi | Motion Designer | Rolls Royee |
Adarsh | UX Researcher | Tata Group |
Anjali | UX Specialist | Varite India Pvt Ltd |
Kunal | UI/UX Developer or Designer | Node Technologies |
Nikhil | Interaction Designer | Wizely |
Krishna Prasad | Motion Designer | Healthifyme |
Tejas | UX Researcher | Multi Recruit |
Renuka | UX Specialist | Superset |
Anil | UX Engineer | Rolls Royee | SOUND ENGINEERING PLACEMENT RECORDS |
Amogh | Radio Stations | Sony India Software Centre |
Charan | TV Channels | Space Entertainment Pvt Ltd |
Akash | Studios | Sound Design Sound |
Karunya | Multimedia Design | Harman International |
Sachin | Advertising Firms | Isha Foundation |
Jayanth | Studio Engineer | E Hireo Global Solution |
Harish | Music Composer | Audio AI/MI Engineer |
Khushi | Music Arrange | Bosch Group NVIDIA |
Chirag | Film Sound Designer | Quaicomm |
Nagesh | Mixing Engineer for Film & Music | Aero Acoustic Engineer |
Venkatesh | Music Arranger | Avils Infro Pvt Ltd |
Geetha | Music Producer | Amazon |
Jai Kumar | Radio Sound Engineer | Quaicomm |
Meghana | Audio for Digital Application Developers | AV Consultant |
Manjunath | Preproduction Techniques | Path Partner Technology |
Tejaswini | Recording, Editing, Mixing Mastering | Acoustic Design Engineer |
Naveen | Sampling & Using MIDI for Music Production | Apply Cup Hiring Solutions |
Ravindra | Sound Synthesis | Amazon |
Prajwal | Software Testing | Spacebot Entertainment Pvt Ltd |
Darshan | Surround Sound Masters | Saavn |
Manish | Preamps | Saavn |
Amruth | Analog Consoles | Ealamium Resource Pvt Ltd |
Sahana | Associate Audio Engineer | Q. Com |
Gowtham | Studio Engineer | Luma Sonic Tech Rental Pvt Ltd |
Kiran | Sound Recordist | Urban Pro Com |
Mohith | Music Composer | Groovy Sounds |
Santosh | Music Arrange | Bay Owl Studios |
Abhilash | Film Sound Designer | Apply Cup Hiring Solution LLP |
Balaji | Mixing Engineer for Film & Music | Harman International |
Sinchan | Music Arranger | Isha Foundation |
Kumar | Music Producer | Sound Engineer Event Organizer |
Sharath | Radio Stations | E Hireo Global Solution |
Hitesh | TV Channels | Audio AI/MI Engineer |
Krithi | Studios | Bosch Group NVIDIA |
Harshith | Multimedia Design | Quaicomm |
Kishore | Preproduction Techniques | Acoustic Design Engineer |
Preetam | Recording, Editing, Mixing Mastering | Apply Cup Hiring Solutions |
Vijith | Sampling & Using MIDI for Music Production | Amazon |
Pankaj | Analog Consoles | Bay Owl Studios | ARCHITECTURE PLACEMENT RECORDS |
Naveen | Landscape Architect | Collective Project |
Shruthi | Product Designer | Blackbox Design Studio |
Rajesh | Commercial Architect | Moriq |
Varun | Building Surveyor | Desapex |
Krithi | Interior & Spatial Designer | ADND |
Fahad | Residential Architect | KSM Architect |
Rashmi | Urban Designer | Made In Earth |
Preethi | Interior Architect | ZAS Architects + Interior |
Roshan | Structural Engineer | GRCA |
Kajol | Landscape Architect | Collective Project |
Yashwanth | Product Designer | Studio AAKAR |
Supreetha | Naval Architect | Cochin Shipyard |
Praveen | Residential Architect | The White Room |
Chitra | Landscape Architect | Architecture BRIO |
Pranav | Town Planner | Sankalp Architects |
Diksha | Building Surveyor | Evolve |
Uday | Architectural Technologist | Ewing Cole |
Rohit | Interior & Spatial Designer | F + S Design |
Kishore | Product Designer | Elura Design |
Akash | Commercial Architect | Made in Earth |
Kavana | Restoration Architect | Swan Design & Architects |
Sanjana | Urban Planner | Morphogenesis |
Anada | Urban Designer | SDC |
Varsha | Structural Engineer | Anagram Architects |
Srujan | Residential Architect | Moriq |
Sanjay | Commercial Architect | CSV Architects |
Soujanya | Lighting Architect | Light Space |
Tanmaya | Interior Architect | Abin Design Studio |
Vigesh | Historic Building Inspector | Sfurna Design |
Chanchal | Residential Architect | KPMB |
Radika | Interior & Spatial Designer | VDGA |
Namitha | Research Architect | Opolis |
Harshith | Structural Engineer | Solares Architechture |
Gowri | Landscape Architect | The Purple Ink Studio |
Pooja | Interior Architect | KPMB |
Kishore | Preproduction Techniques | Acoustic Design Engineer |
Prathibha | Interior & Spatial Designer | Hariri Pontarini |
Ranjit | Residential Architect | JDAP Design |
Rishab | Product Designer | AECOM |
Nithesh | Architectural Technologist | Sfurna Design |
Ranjana | Commercial Architect | Made In Earth | VISUAL EFFECTS PLACEMENT RECORDS |
Suman | Animator | MPC Bangalore |
Prerana | Compositor | Disney |
Pankaj | Software Developer | Makuta VFX |
Sneha | Rotto Artist | BOTVFX |
Tejas | Effects Technical Director | Showtime |
Monika | VFX Producer | Mist VFX |
Sahana | Lightning Artist | ReDefine |
Hemalatha | Production Coordinator | Omniscale Media |
Dishvi | Accessory Designer | Omniscale Media |
Pushpa | VFX Supervisor | Makuta VFX |
Sanket | Rigging Technical Director | DQ Entertainment |
Lekha | Match Mover Artist | Xentrix Studios |
Chandru | Production Manager | BBC |
Subash | Texture Artist | Prana Studio |
Kabir | Animator | Disney |
Anusha | VFX Producer | Red Chillies |
Prashanth | Layout Artist | MPC Bangalore |
Remi | Computer Graphic Supervisor | Groove |
Mohammed | Modeling Artist | Blue Heaven |
Sumit | Compositing Supervisor | Futureworks |
Jyothi | Previsualization Artist | TATA Elxsi |
Nivedh | Compositor | Ellipse VFX Studio |
Anushka | Software Developer | Cinemax |
Koushik | Prep Artist | ReDefine |
Manjunath | VFX Editor | Omniscale Media |
Shabana | Creative Technical Director | Pixstone Images |
Irshad | Production Designer | Show time |
Manoj | Look Development Artist | CGM Media |
Punya | Texture Artist | Firefly Creative Studio |
Kishan | Match Mover Artist | BOTVFX |
Promod | Concept Artist | The New York Times |
Abhishek | VFX Editor | Disney |
Banu Priya | Environment Artist | Pixstone Images |
Irfan | Data Capture Technician | MPC Bangalore |
Dhanush | Animator | Futureworks |
Balu | Matte Painter | Technicolor India |
Ganesh | VFX Producer | Groove |
Govind | Compositor | BBC |
Harish | Layout Artist | Spellbound VFX |
Harini | Lighting Artist | Reliance Mediaworks | VISUAL COMMUNICATION PLACEMENT RECORDS |
Jagadeesh | Art/Design Director | BBC |
Kavya | Design Education | TIS India |
Kiran | Illustrator | Futureworks |
Mahesh | Advertiser | Ogilvy & Mather |
Sagar | Video Editor | Omniscale Media |
Sahana | Photo journalist | Myntra |
Sanjay | Graphic Designer | KID |
Shivkumar | Commercial Artist | Groove |
Tejas | Web/App Designer | Netgain |
Ullas | Visual Designer | Honeycomb |
Vijaylakshmi | Video Editor | Reliance Mediaworks |
Pushpalatha | Game Developer & Designer | StudioTale |
Arun | Art/Design Director | Disney |
Yogesh | Photo journalist | NetConnect Global |
Adarsh | Design Education | Pixstone Images |
Akaash | Video Editor | Ellipse VFX Studio |
Ragunath | Art/Design Director | BBC |
Parmar | Web/App Designer | Cyberwox |
Sonu | Illustrator | MPC Bangalore |
Ananya | Visual Designer | Studio Fifi |
Arati | Communications Manager | JWT |
Basant | Graphic Designer | Mini Digital |
Chirag | Advertiser | Westin Hostel & Resort |
Dhananjay | Photo Journalist | Harts India |
Sunil | Video Editor | Futureworks |
John | Game Developer & Designer | Multia |
Max | Web/App Designer | Webisdom |
Jayesh | Graphic Designer | Webisdom |
Santosh | Visual Designer | Spellbound VFX |
Keshav | Design Education | Reliance Mediaworks |
Karen | Illustrator | Prana Studio |
Catherine | Communication Manager | Maddison Communication |
Caroline | Photo Journalist | Crazy Fox Creations |
Kalpana | Visual Designer | Groove |
Divya | Commercial Artist | Lowe Lintas |
Deepthi | Web/App Designer | 9DZine |
Meena | Game Developer & Designer | Ascent Web Portal |
Neena | Advertiser | Group M Media |
Veena | Video Editor | Futureworks |
Rubina | Graphic Designer | V Brand Developers | JOURNALISM PLACEMENT RECORDS |
Mobina | Art Director | Times Now |
Rebecca | Reporters | Aaj Tak |
Bela | TV Correspondent | CNBC Awaaz |
Malathy | Researcher | Zee News |
Kavya | Script Writer | India Today |
Karen | Investigative Journalism | Times Now |
Dolly | Feature Writer | NDTV India |
Ami | Event Manager | Times Internet |
Anu | Correspondent Reporter | Zee News |
Radhika | Leader Writer | Republic |
Annie | Reporter | India Today |
Alexa | Proof Reader | ABP News |
Sabrina | Presenter | News 18 India |
Martina | Radio Jockey (RJ) | Red Mirchi |
Sejal D | Critic | Network 18 |
Sumathi | Art Director | Inc42 |
Sukanya | Communalist | International Data Group |
Kanchana | TV Correspondent | ETV Network |
Kajal | Broadcast Reporter | The Indian News Express |
Raju | Reporter | ET Now |
Mamatha | Event Manager | The Telegraph |
Rekha | Investigative Journalism | TV Today Network |
Steve | Electronic Media Reporter | Deccan Chronicle |
Nicholas | Script Writer | Analytics India Magazine |
Neha | Public Relations Manager | BBC |
Spoorthi | Researcher | HT Media |
Vaijanti | TV Correspondent | ABP |
Vijaya | Leader Writer | Outlook Publishing |
Kavitha D'Souza | Proof Reader | The Hindu |
Katrina R | Reporter | India TV |
Paul | Social Media Specialist | iMetrix Solution |
Sundar | Art Director | Republic |
Mudassir | Cartoonist | Zee Media Corporation |
Siddique | Radio Jockey (RJ) | Red FM |
Ching | Director of Photography | The Economic Times |
Vanitha | Critic | The Pioneer |
Jyotsna | Reporter | India News |
Shalini | Investigative Journalism | Hindustan Times |
Shyla | TV Correspondent | ABC |
Jayashree | Event Manager | Malyala Manoram | DIGITAL PHOTOGRAPHY PLACEMENT RECORDS |
Salma | Photo Journalism | Andromeda Production |
Prabha | Pet Photographer | Bhavani Studio |
Nayana | Social Photographer | Candid Shutter |
Praneeta | Landscape Photographer | Collective Project |
Supriya | Fashion Photographer | Filmapia India |
Varsha | Sports Photographer | Star Sports |
Moushami | Portrait Photographer | Tortuga |
Reema | Aerial Photographer | Alstom |
Kiran | Wildlife Photographer | Candid Shutter |
Dhanlakshmi | Event Photographer | My Memory Maker |
Rashmi | Travel Photographer | Yatra |
Lakshmi | Wedding Photographer | Weva |
Monica | Portrait Photographer | Leading Edge Designer |
Sony | Wildlife Photographer | Kriyaatmak |
Sandra | Abstract Photographer | KD Studio |
Cindrella | Concert Photographer | My Memory Maker |
Anitha | Architectural Photographer | TakenIn |
Lata | Landscape Photographer | Global Photo Edit |
Fathima | Documentary Photographer | Andromeda Production |
Alleafear | Photo Journalism | THP Studio |
Firoza | Wedding Photographer | Paegantary Studio |
Jennifer | Portrait Photographer | SA Digital Films |
Kezia | Wedding Photographer | Yash Studio |
Meenakshi | Aerial Photographer | Studio52 Art |
Vidya | Food Photographer | Gobble |
Prathibha | Glamour Photographer | SA Digital Films |
Prasanna | Product Photographer | Flipkart |
Sameer | Fine Art Photographer | Artriva Studio |
Rashi | Wedding Photographer | Weva |
Roohi Begum | Event/Concert Photographer | TBT |
Naziya Begum | Wildlife Photographer | National Wildlife |
Soniya | Photo Journalism | FK Media & Production |
Dhaara | Portrait Photographer | KD Studio |
Smitha | Wedding Photographer | Candid Shutter |
Parvathi | Advertising Photographer | Studio52 Art |
Nadiya | Landscape Photographer | Architecture BRIO |
Roopam | Adventure Photographer | Water Kingdom |
Elizabeth | Aerial Photographer | Alstom |
Salma | Fashion Photographer | SA Digital Films |
Nirmala | Still Life Photographer | Vortix Design | GRAPHIC WEB DESIGNING & DEVELOPMENT PLACEMENT RECORDS |
Athulya R | Graphic Designer | Filmbaker |
Manoranjan | Visual Designer | Ensemble |
Yadav | User Researcher | Quick Radius |
Bernard | Flash Designer | Bonito |
Pravin | UX Developer | Vervelogic |
Pramod | Back-end Developer | Litmus Branding |
Abhishek | Logo Designer | Bonito |
Dariya | UI Developer | Vervelogic |
Vijay | Product Designer | Multia |
Kavita S | Frontend Developer | Communication Craft |
Munawar | Web Marketing Analyst | Perkins + Will |
Barkha | Multimedia Designer | StudioTale |
Farzana | Creative Director | Ambiance |
Beena | Production Artist | CrazyHead Solution |
Snehal | Layout Artist | Spellbound VFX |
Mihir | Visual Designer | Interior Architects |
Chaulla | Art Director | Universal Deisgnovation Lab |
Jyothi | Back-end Developer | Websidom |
Amrita | Flash Designer | Sigzen Technologies |
Isha | Product Designer | StudioFifi |
Dhruti | Logo Designer | Ensemble |
Vandana | Web Application Developer | Perkins+Will |
Xarina | Multimedia Artist | Ostrya |
Kareena | Marketing Specialist | Power |
Murali | Art Director | Bonito |
Bashir | Photoshop Artist | Interior Architects |
Priyanka | UI Developer | Tata Group |
Roshni | Senior Web Analyst | Mind Digital |
Rahila | Web Application Developer | Zero Design |
Rahul | User Researcher | Detecvision |
Sachin | Front-end Developer | India TV |
Tejash | Brand Identity Designer | Multia |
Gaurav | Visual Designer | 9-Series |
Bandish | Product Designer | Ensemble |
Anil | Multimedia Animator | Bosch |
Anand | Web Marketing Analyst | Power |
Ananya | Back-end Developer | TIS India |
Shantha | UX Developer | Netgains |
Mary | Layout Artist | Ambiance |
Suhaan | Layout Artist | Ostrya | DIPLOMA IN ACTING PLACEMENT RECORDS |
Ruby | Drama Teacher | IT Pool Instructor Speech |
Gopal | Online Acting Instructor | K12 Techno Services Pvt. Ltd |
Abhay | Acting Instructor | Siff Young Artisite |
Imran | Performing Art Director | Broad Caster Doephexus |
Irfan | Media & Public Relations | Teaching Artist Nalanda Way Foundation |
Nadeem | Librarian/Arhirisist | Faculty Fine Art Performing Arts |
Neha | Aslam Sherif | Digital Marketing Executive FTV School of Performing Ats |
Aslam Sherif | Faculty Fine Art/Performing Arts | Digital Marketing Executive FTV School of Performing Arts |
Dev | Teaching Artist | Social Media Marketing Intern Sensatonz Performing Art |
Soumya | Junior Performing Art Assistant | National Centre for the Performing Arts |
Preeti | Director Art | Social Media Marketing Intern Sensationz Performing Art |
Prasadini | Producer | IMT Schools for Advance Studies Pucee |
Asha | Stage Manager | University of OSIO |
Nisha | Art Lead | Aallo University |
Harsha | Digital Creative Director Art | Max Markek Society |
Monaz | Senior Controller Art Manager | Serea Hunter Programma Ship |
Sonakshi | Creative Director Art | California Institute of the Art |
Jhanvi | Associate Art & Graphics | Vale University School of Arts |
Kavitha | Play Writer | School of the Art Institute of Chicago |
Sneha | Theater Lightning Design | Ucla School of the Arts & Architecture |
Deepthi | Sound Design | Ve Varts |
Vaishnavi | Fight Director | Maryland Institute College of Arts |
Akash | Theater Director | Savannah College of Art & Design |
Satwinder | Aka Fight Choreographer | Bard College |
Sukhwinder | Front of Hourse Theatre Careers | Carnegie Melton University School of Art |
Faustina | Marketing Manager | University School of the Art |
Maria | Marketing Assistant | Cranbrook Academy of Art |
Anita | Dramtheraprist | Social Media Marketing Intern Sensatonz Performing Art |
Vaishali | Art Facilitator | VE Varts |
Bhavana | Art Lead | Serea Hunter Programma Ship |
Dipali | Digital Creatie Director Art | School of the Art Institute of Chicago |
Poonam | Senior Art Director | Maz Markek Society |
Geeta | Assistant or Associate Professor Arts | Serea Hunter Programma Ship |
Mayola | Ventriloguist | Ucla School of the Arts & Architecture |
Naveen | Comedian | K12 Techno Services Pvt. Ltd |
Charlie | Screen Writer | K12 Techno Services Pvt. Ltd |
Gangesh | Theater Stage Manager | Rajashree Productions |
Raju | Professional Dancer | T-Series |
Deepak | Musician | Vale University of Arts |
Rudra | Playback Singer | Social Media Marketing Intern Sensatonz Performing Art | OTHERS |
Ramanesh S | Editor | S TV |
Pavithra S | Editor | S TV |
Kurum | Site Supervisor | Gap INC |
Pooja Karanth | Supervisor | Optimistic Designs |
Akshay Kambar | Web Designer | Cognizant |
Bhagya | Hotel manager | PARLE-G PVT LTD Companies |
Sumanth | Software publisher | Parametric technology india pvt ltd |
Pavitra | Software developer | Naviya |
Yashas | Executive chief | BARBIEQUE NATION HOSPITALLTY LTD |
Vinay | Database administrator | Bosch group |
Hemanth | Database administrator | Fidelity investment |
Jeevith | Food & Beverage Manager | Nestle |
Keerthi | Sales executive | Masalabox Food Network Pvt Ltd |
Bothana | Database administrator | Samsung R&D Institute |
Yash | Human Resource | Axis India |
Affrin | Housekeeping manager | Hyaft |
Abhay | Event manager | Shree events &ventures pvt ltd |
Uditha | Database administrator | Shree events &ventures pvt ltd |
Minchu kumari | Product executive | Masala box |
Bhuvan | Finance consultant | Mulesoft conultant |
Rohini | Food & Beverage Manager | LINK LIFE INTERNATION LLP-Bangalore |
Hanvith | Audit Assistant | HI TECH |
vipanchi | Audit Assistant | Vistanta Consulting Private Ltd |
Nishanth | Financial Controller | CRPL India |
Sanjan | Assistant Manager House Keeping | Westin Hostel & Resort |
Tarun | Account Assistance | Bluecross marketing pvt ltd |
Rohith | Account assistance | Hotel presidency |
Revanth | Event Manager | INFERNO Event Management |
Mithun | Digital mareketing executive | PARLE-G PVT LTD Companies |
Koushik | Operation Manager | Parametric technology india pvt ltd |
Alisa | Marketing Manager | Naviya |
Rakesh | Event Manager | BARBIEQUE NATION HOSPITALLTY LTD |
Avinash | Human Resource | Bosch group |
Yashaswini | Human Resource | Fidelity investment |
Chaitra | Operation Manager | Nestle |
Anusha | General manager operation | Masalabox Food Network Pvt Ltd |
Manoj | Financial planner | Samsung R&D Institute |
Kishore | Financial planner | Axis India |
Amit | Financial planner | Hyaft |
Jatin | Private banker | Shree events &ventures pvt ltd |
Lithikasha | Operation Manager | Shree events &ventures pvt ltd |
Ansonthoji | Deputy Manager | Masala box |
Vinod | Partner Marketing Manager | Mulesoft conultant |
Yogesh | Partner Marketing Manager | LINK LIFE INTERNATION LLP-Bangalore |
Partha | Relationship Manager | HI TECH |
Pruthiv | Sales Executive | Vistanta Consulting Private Ltd |
Yamuna | Pattern maker | CRPL India |
Maya | Retail Director | Westin Hostel & Resort |
Ajay | Proprietor | Bluecross marketing pvt ltd |
Thushar | Production coordinator | Omni Scale Media |
Bhavana | Cabin Maintainer | Marriott |
Gareema | Web Designer | Anjana Media |
Prajit | Administartor | Marriott |
Imtiaz | Software Developer | Accenture |
Kishore | Audit Assistant | Hi Tech |
Vasudha | Marketing manager | Mulesoft |
Saritha | Event Planner | Hyaft |
Mallika | Web Designer | Looksmith |
Suchetha | 3D Artist | Nihal Fashions |
Jeevan | Reporter | TV 18 Group |
Anuva Koppla | Frontend Operator | Marroitt |
Yadunath | Cabin Maintainer | Indi Go |
Samir Jaisimha | Web Designer | Cerium Visual Effects |
Nathan | Event Planner | Hyaft |
Patralika | Web Developer | Flipkart |
Brijmohan Sen | Cargo Assistant | QATAR |
Indushree | Airport Customer Service | Air Asia |
Rahul | Tools Programmer | Bethesda Game Studio |
Dhanvith | Story writer | Photo pluse Production |
Atul | Content Developer | Media Craft |
Rajan Rathod | Screen writer | News 18 |
Chimay chandra | Photo journalist | Mediaset |
Dakshit Krishna | Editor | TI Publication Group |
Sourabh | Safety Officer | Taj |
Akash | Domestic Art Advertiser | ShowTime |
Vihan | Event Manager | Mediaset |
Dhanvi | Retail Manager | Voos |
Shayan | Web Designer | Adobe |
Niran | Flight Analyst | Spice Jet |
Gaurav | TV Correspondent | ABP News |
Balwanth | Security Screener | Air Asia |
Rajiv | Correspondent | TV 18 Group |
Ipsitha | RJ | Showtime |
Ranjit | Flight Safety ERP | Marroitt |
Usha | Transitor | Indi Go |
International Placement Cell @ IIFA:
Proper recruitment is essential to any student’s future and growth. At IIFA, we specialize in acquiring talent catering to any company’s requirement across industries and nations.
Proper placement assistance is given to all the students during their course duration. We collaborate with the top international companies for placement recruitment and conduct campus interviews. Based on the performance student get offer letter from the much coveted and prestigious companies even before they appear to the final exam. We make efforts to train all the students and organize technical seminars, workshops and placement training sessions.
Students are also given an opportunity for International jobs through IIFA’s international placement cell. Our placement team is regularly trained based on the latest recruitment process and also given an international exposure to train the student in a better way.Students who is having the willingness to learn and who are looking for a progressive career are always welcome to join IIFA.

International Placement Cell- Its career. Not just another job
LANCASTER international placement cell the right balance of learning and leadership opportunities in a vibrant environment. We value our resources and invest in their growth and personal development. Our team is regularly trained in the latest recruitment processes and is given international exposure. Students having the willingness to learn and who are looking for a progressive career, we are the right choice for you.
Animation Company we have tied up for Placements.
Interior Designing Company we have tied up for Placements.
Fashion Designing Company we have tied up for Placements.
Latest placement- 2023
















































our partners

Our Achievements
STUDENT NAME | DESIGNATION | COMPANY NAME |
---|---|---|
Sudarshan Pandey | Graphic Designer | PRADA |
Vikram Rout | Interior Designer | LGM Interiors |
Hema Choudry | Interior Designer | RATHY |
Nishanth.S | Site Superior | URBAN Interior |
Dinesh | Site Superior | Zone[Interior & Exterior] |
Keerthy Reddy | Proprietor | Interior Architects |
Kurthikan | Own Company | Bridges Interior |
Sreemantha.Rs | Project Head | ACE Interior |
Vargees | Animator | Animation Galaxy |
Chitra Deepak | Fashion Designer | Fashion Design Studio |
Vinod | Animator | Dash Animation Studio |
R.N.Ranjitha | Animator | TOEI Animation |
Daya Gopal | Fashion Designer | Shashi Exports |
Dixit | Sudok Animator | Techicolor |
Mukesh | Animator | Animation |
Sarvana | Graphic Designer | Animation[Picture Company] |
Shubham | Graphic Designer | Animation[Animation Studio] |
Swarna Mitra | Animator | Alstom |
Panchakshari | Fashion Designer | Fashion Design Studio |
Vibha | Animator | LIBISOFT |
Sumana | Apparel/Fashion Desinger | Cotton blossom IND PVT.LTD |
Ashlesha | Assistant Fashion Designer | RAKHIS Fashion |
Sumikha | 3D Modeler | Cognizant |
Diganth | Animator | Ogilvy & Marther |
Abhinav | Cartoonist | Kenzo |
Pavan Malnad | Animation Director | BNP PARIBAS |
Veerandher Gupta | 3D Visualizer | PRADA |
Sukdeep | Design Engineer | GUESS |
Panchakshari | Interior Designer | Cum |
Swaminathan | Interior Designer | Miracle Services |
Sanvi | 3D Modeler | Miracle Services |
Gupta | Animator | Perfect Interior Design |
Venu Gopal | Fashion Designer | Mra Trading.Pvt.Ltd |
Manikant | Fashion Stylist | UBQ |
Akul | Fashion Designer | Ray Boutique |
Sindhu Vasista | Fashion Designer | JRS Consultancy |
Monvi Agarwal | Fashion Designer | Rose Creations |
Mahesh | Fashion Designer | Silkam |
Anupama Kiragh | Fashion Designer | JRS Consultancy |
Sheshu Narayan | Fashion Designer | Sakariya synthetic.Pvt.Ltd |
Jilani | Fashion Designer | Golden Orchid |
Kurum | Site Supervisor | Gap INC |
Pavithra Vartar | Interior Designer | Urban Interiors |
Pooja Karanth | Supervisor | Optimistic Designs |
Shiv Kumar | Gour Animator | Kenzo |
Sweety Mahato | Animator | Alston |
Dileep | Graphic Designer | Hermes |
Akshay Kambar | Web Designer | Cognizant |
Vandya Hiremath | Graphic Designer | Bend |
Chinmaya | Graphic Designer | Accenture |
Chandraharan | Animator | 3M |
Angurhuman | Cartoonist | Balcoon |
Bhagya | Hotel manager | PARLE-G PVT LTD Companies |
Sumanth | Software publisher | Parametric technology india pvt ltd |
Pavitra | Software developer | Naviya |
Yashas | Executive chief | BARBIEQUE NATION HOSPITALLTY LTD |
Vinay | Database administrator | Bosch group |
Hemanth | Database administrator | Fidelity investment |
Jeevith | Food & Beverage Manager | Nestle |
Keerthi | Sales executive | Masalabox Food Network Pvt Ltd |
Bothana | Database administrator | Samsung R&D Institute |
Yash | Human Resource | Axis India |
Affrin | Housekeeping manager | Hyaft |
Abhay | Event manager | Shree events &ventures pvt ltd |
Uditha | Database administrator | Shree events &ventures pvt ltd |
Minchu kumari | Product executive | Masala box |
Bhuvan | Finance consultant | Mulesoft conultant |
Rohini | Food & Beverage Manager | LINK LIFE INTERNATION LLP-Bangalore |
Hanvith | Audit Assistant | HI TECH |
vipanchi | Audit Assistant | Vistanta Consulting Private Ltd |
Nishanth | Financial Controller | CRPL India |
Sanjan | Assistant Manager House Keeping | Westin Hostel & Resort |
Tarun | Account Assistance | Bluecross marketing pvt ltd |
Rohith | Account assistance | Hotel presidency |
Revanth | Event Manager | INFERNO Event Management |
Mithun | Digital mareketing executive | PARLE-G PVT LTD Companies |
Koushik | Operation Manager | Parametric technology india pvt ltd |
Alisa | Marketing Manager | Naviya |
Rakesh | Event Manager | BARBIEQUE NATION HOSPITALLTY LTD |
Avinash | Human Resource | Bosch group |
Yashaswini | Human Resource | Fidelity investment |
Chaitra | Operation Manager | Nestle |
Anusha | General manager operation | Masalabox Food Network Pvt Ltd |
Manoj | Financial planner | Samsung R&D Institute |
Kishore | Financial planner | Axis India |
Amit | Financial planner | Hyaft |
Jatin | Private banker | Shree events &ventures pvt ltd |
Lithikasha | Operation Manager | Shree events &ventures pvt ltd |
Ansonthoji | Deputy Manager | Masala box |
Vinod | Partner Marketing Manager | Mulesoft conultant |
Yogesh | Partner Marketing Manager | LINK LIFE INTERNATION LLP-Bangalore |
Partha | Relationship Manager | HI TECH |
Pruthiv | Sales Executive | Vistanta Consulting Private Ltd |
Yamuna | Pattern maker | CRPL India |
Maya | Retail Director | Westin Hostel & Resort |
Ajay | Proprietor | Bluecross marketing pvt ltd |
Bishali | Interior Decorator | Mad Design |
Thushar | Production coordinator | Omni Scale Media |
Bhavana | Cabin Maintainer | Marriott |
Rajshekar | RJ | ShowTime |
Alekhya | Designer | Arvind |
Rishika | Jewllery Designer | Parada |
Suhas tiwari | Design Ed | Groove |
Gareema | Web Designer | Anjana Media |
Divya | Display Designer | Urban Interior |
Haritha | Story writer | CGM Media |
Ramesh | 3D Artist | Dash Animation |
Neha | Illustrator | Viacom |
Ria | Editor | Mediaset |
Chethan | Concept designer | Wipro |
Vibha | Modeler | CAT |
Abbas | Rigger | TATA Elxsi |
Mounish | Tools Programmer | 2adpro |
Kumar Reddy | Video Game Designer | 7 Seas |
Guneet Chawla | Site Supervisor | Jangid Designs |
Anil | Stylist | Spykar |
Debankana | Jewllery Designer | Swarovsk |
Ashu Agarwal | Concept Writer | Cinemax |
Toral Yadav | 3D Artist | Blue Heaven Media |
Arnab Chanda | Cartoonist | Photo pluse Production |
Anoohya | Program Manager | Spice Jet |
Hansika Tripati | Art Director | Zynga |
Anjali | Texturing Artist | Locksmith |
Supreetha | Level Scripter | Cool frogs |
Gayathri | Interior Decorator | Anne & Co |
Mubinshad | Footware Designer | Blitz fashion |
Shraddha | Character Artist | Seven Hills |
Milan | Animator | Kenzo |
Ram kumar | Fashion Photographer | Sikam |
Tanmaya | Illustrator | Anjana Media |
Prajit | Administartor | Marriott |
Imtiaz | Software Developer | Accenture |
Viresh Salil | Video Jockey | 9X |
Rukma Koppala | Level Scripter | Cinemax |
Padmini | Layout Artist | Dash Animation |
Vidyadhar | Event Manager | Viacom |
Jeevitha | Fashion illustrator | Nihal Fashions |
Mrigesh | Stylist | Golden Orchid |
Kishore | Audit Assistant | Hi Tech |
Vasudha | Marketing manager | Mulesoft |
Saritha | Event Planner | Hyaft |
Ankit | 3D Modler | Big Wing |
Chaitra Irani | Retail Designer | Allen solly |
Nanda kishore | Ligithing Designer | ShowTime |
Rohini Pradhan | Designer | Media Craft |
Nilesh | Jewllery Designer | Photo pluse Production |
Arshad Sandeep | Design Ed | Mad Design |
Mallika | Web Designer | Looksmith |
Saquib Chaudhury | Display Designer | Blue Heaven Media |
Tilak | Story writer | Raymond |
Suchetha | 3D Artist | Nihal Fashions |
Pramila Vamshi | Illustrator | 3M |
Hemendra | Editor | Urban Interior |
Pujitha | Concept designer | Balcoon |
Sohil Omkar | Video Jockey | ABP News |
Anoushka Neeraj | Flight Analyst | Air Asia |
Nilay Venugopal | Tools Programmer | Ellipse Studios |
Aboli Medikonda | Interior Decorator | Anne & Co |
Rajat Gaekwad | Chracter Modeler | David Phoneix |
Ujwala | Cartoonist | CGM Media |
Jeevan | Reporter | TV 18 Group |
Subramanya | Fashion Cartoonist | Showtime |
Anuva Koppla | Frontend Operator | Marroitt |
Yadunath | Cabin Maintainer | Indi Go |
Chinmayi | Jewllery Designer | D & G |
Samir Jaisimha | Web Designer | Cerium Visual Effects |
Bikram Sattar | Level Designer | Seven Hills |
Najma Sanghi | Concept Writer | Accenture |
Nathan | Event Planner | Hyaft |
Samit Mukund | Game Developer | Dopamine |
Prita Viresh | Play programmer | Moon Frog |
Arivali Nagendran | Fashion Designer | Monrow |
Gopinath | Level Scripter | HM Leisure |
Patralika | Web Developer | Flipkart |
Mukti | Texturing Artist | HCL |
Triguna Mehta | Interior Decorator | Shree Events & Ventures |
Swaroop Mukherjee | Furniture Designer | Jangid Designs |
Brijmohan Sen | Cargo Assistant | QATAR |
Chinnappa Venugopal | Chracter Modeler | Cinemax |
Sankarnarayan | Game Play Programmer | 2adpro |
Abhishek | Illustrator | Looksmith |
Sheshank | Video Jockey | ZEE Network |
Ananya | Garment technologist | Spykar |
Indushree | Airport Customer Service | Air Asia |
Rahul | Tools Programmer | Bethesda Game Studio |
Dhanvith | Story writer | Photo pluse Production |
Atul | Content Developer | Media Craft |
Rajan Rathod | Screen writer | News 18 |
Chimay chandra | Photo journalist | Mediaset |
Dakshit Krishna | Editor | TI Publication Group |
Sourabh | Safety Officer | Taj |
Palguni | Jewllery Designer | Swarovsk |
Tarun Hirematt | Game App Developer | Zynga |
Arpan Singh | Fashionist | Arvind |
Akash | Domestic Art Advertiser | ShowTime |
Abhaya | Animator | Groove |
Pallavi | Concept designer | Anjana Media |
Sushil | Furniture Designer | Urban Interior |
Sonal | Display Designer | Zone |
Isha | Production Designer | Dash Animation |
Pankaj | Script writer | Viacom |
Vihan | Event Manager | Mediaset |
Avinash | Chracter Modeler | Wipro |
Varun | Rigger | CAT |
Divyansh | Texturing Artist | TATA Elxsi |
Sharif | Level Designer | 2adpro |
Vinay | Technical Artist | 7 Seas |
Nithin | Ligithing Designer | Jangid Designs |
Mithun | Stylist | Spykar |
Sayyid | Fashion illustrator | Swarovsk |
Vandit | Play programmer | Cinemax |
Taysir | Photo journalist | Blue Heaven Media |
Harshini | Art Designer | Photo pluse Production |
Gagan | Interior Decorator | Anamendez Designs |
Eesha | Display Designer | Kevinkurbs |
Dhanvi | Retail Manager | Voos |
Abhiram | Sound Engineer | ABP News |
Kiran | Fashion Photographer | News 18 |
Adin | Furniture Designer | UBISOFT |
Shayan | Web Designer | Adobe |
Apoorva | Graphic Designer | 2adpro |
Niran | Flight Analyst | Spice Jet |
Dhyaneshwar | Video Game Designer | Locksmith |
Ekanath | Adversiting | Blue Heaven Media |
Falak | Textile Designer | Raymond |
Vainavi | Textile Designer | Nihal Fashions |
Reena | Animator | 3M |
Prithika | Site Supervisor | Urban Interior |
Samali | Cartoonist | Balcoon |
Gaurav | TV Correspondent | ABP News |
Balwanth | Security Screener | Air Asia |
Bharat | App Designer | Ellipse Studios |
Dhara | Exhibition Designer | Anne & Co |
Bhumika | Interior Decorator | David Phoneix |
Chahna | Video Editor | CGM Media |
Rajiv | Correspondent | TV 18 Group |
Ipsitha | RJ | Showtime |
Ranjit | Flight Safety ERP | Marroitt |
Usha | Transitor | Indi Go |
Rishi | Stylist | D & G |
different way tro contact us